Genetic Factors Influence GLP1 Receptor Agonist Weight Loss and Side Effects

Genetic Factors Influence GLP1 Receptor Agonist Weight Loss and Side Effects

The influence of genetic factors on weight loss and side effects from GLP-1 receptor agonists has gained attention in recent studies. Through a collaborative effort with 23andMe, a significant survey explored participants’ experiences with various GLP-1 medications.

Study Overview and Participants

The study recruited participants from the extensive customer base of 23andMe. Participants provided informed consent and were enrolled in a protocol sanctioned by the Salus Institutional Review Board. This process ensured ethical compliance in research practices.

The GLP-1 receptor agonist survey debuted in August 2024, addressing participants who had previously indicated they used weight-loss medications. The survey examined drug specifics, including efficacy and side effects of six different medications:

  • Ozempic
  • Wegovy
  • Compounded Semaglutide
  • Mounjaro
  • Zepbound
  • Compounded Tirzepatide

Measuring Efficacy and Side Effects

The researchers evaluated treatment efficacy by comparing participants’ body mass index (BMI) before and after using the medications. They defined the percentage change in BMI using the formula:

ΔBMI% = 100 × (BMI2 – BMI1) / BMI1

Where BMI1 represents pre-treatment weight and BMI2 indicates post-treatment weight. To refine data accuracy, quality control measures were implemented to exclude unlikely values, filtering out approximately 80 individuals.

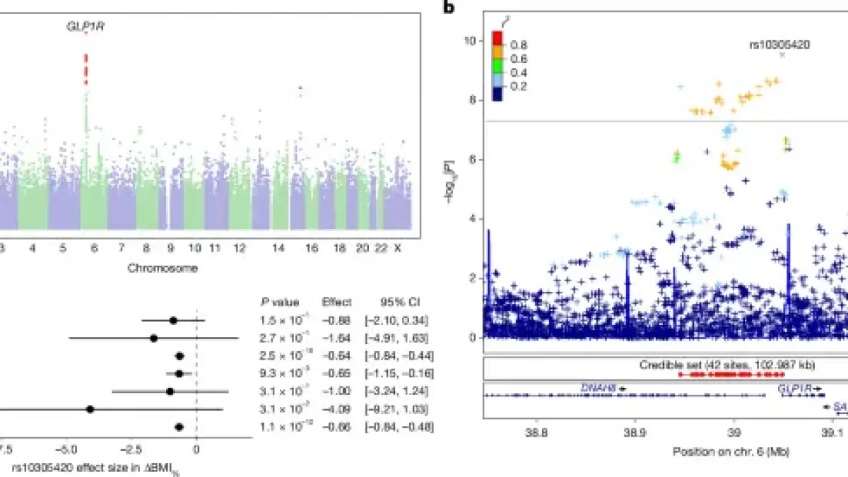
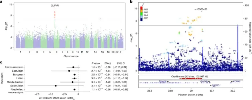
Genetic Analysis and GWAS

The study conducted a genome-wide association study (GWAS) on ΔBMI% among participants of European ancestry. The initial cohort consisted of 21,822 individuals, which reduced to 15,237 after data cleaning. Genetic data were gathered through saliva samples analyzed by certified laboratories.

For the analysis, covariates such as drug type, dosage, age, and sex were also considered. This comprehensive approach enabled researchers to identify genetic associations linked to weight loss and response to GLP-1 treatments.

Replication Efforts

To confirm findings, the researchers tested the efficacy associations in the All of Us cohort and the UK Biobank, focusing on generalizable results and understanding variations in diverse populations.

Non-genetic Factors Affecting Weight Loss

The study also examined non-genetic predictors of weight loss, integrating factors like drug type, dosage, and time on treatment into a multi-variable model. This information is crucial for understanding variances in treatment response.

Model Performance

Comparing self-report data with electronic health records (EHR), researchers assessed the model’s efficacy. This multifaceted analysis highlighted the importance of both genetic and non-genetic elements in predicting treatment outcomes.

In summary, the research underscores the connection between genetic factors and the effectiveness of GLP-1 receptor agonists for weight loss. Through detailed surveys and robust genetic analysis, valuable insights into treatment responses and side effects emerged. Continued exploration in this area can provide significant implications for obesity management and pharmacogenomics in the future.