Revived Nitrogenases Replicate N-Isotope Biosignatures Across Two Billion Years

ago 1 hour
Revived Nitrogenases Replicate N-Isotope Biosignatures Across Two Billion Years

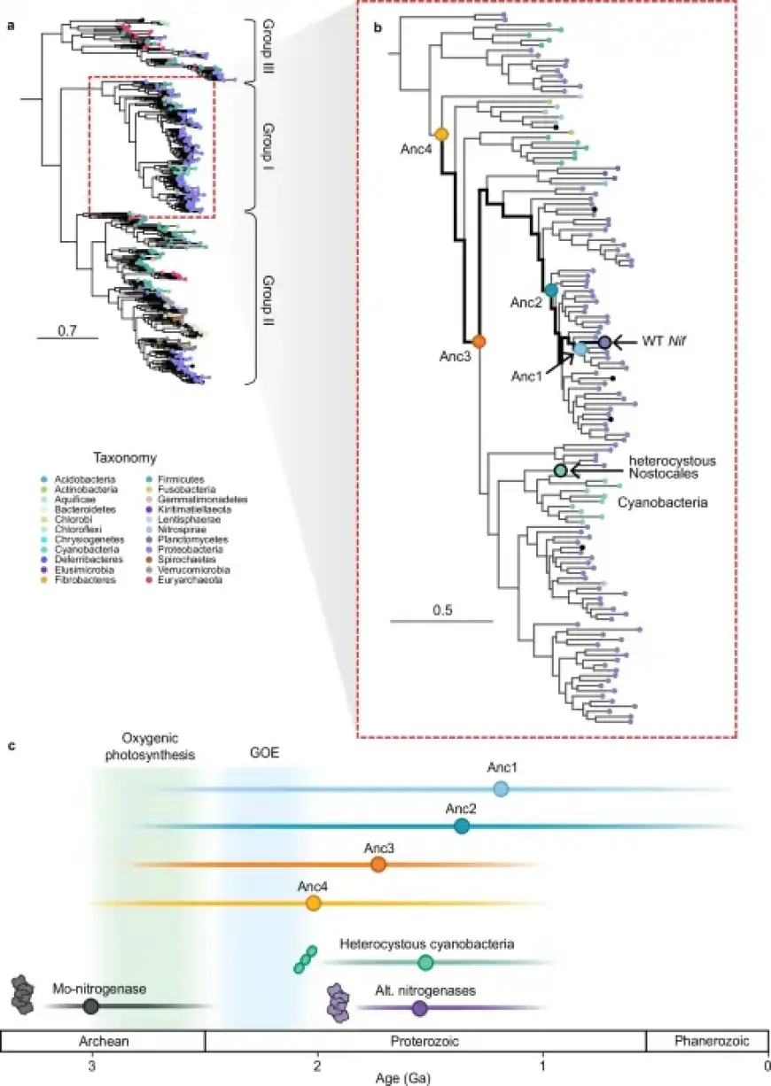
The study of early microbial life on Earth is crucial for understanding the evolution of life, particularly through isotopic analyses. Recent research has revived nitrogenases and highlighted their role in replicating nitrogen isotope biosignatures across a period of two billion years, providing fascinating insights into ancient biogeochemical processes.

Key Findings on Nitrogen Isotope Biosignatures

Nitrogen isotopes play a significant role in understanding the metabolic pathways of early microorganisms. The new study highlights that biological nitrogen fixation has persisted and evolved significantly over Earth’s extensive history.

Historical Context

  • Time Period: The research covers a span from approximately 4 billion years ago, during the Archean eon, up to two billion years ago.
  • Nitrogenases: These enzymes are vital in the nitrogen cycle, showing unique adaptations that have allowed them to thrive in various environmental conditions throughout Earth’s history.

Isotopic Evidence

Isotopic studies have revealed a consistent pattern in nitrogen cycling related to microbial activity. Such research has been referenced in various studies over the years, revealing significant milestones:

  • The co-evolution of the Earth’s environments and microbial life has been documented, showing interdependencies.
  • Evidence for an aerobic nitrogen cycle in the late Archean era reflects complex interactions of early life forms.

Influence of Early Microbial Life

Microbial life from the Archean eon has left behind isotopic signatures that inform us about its metabolic processes. Recent insights into nitrogen fixation underline its importance to Earth’s biosphere.

Significant Research Contributions

  • Studies have documented biological nitrogen fixation’s evolution across various habitats.
  • Investigations into isotopic signatures have improved our understanding of past ocean environments and their microbial inhabitants.

Future Research Directions

As researchers continue to unravel the complexities of ancient nitrogen cycles, new methodologies in isotopic analysis promise to enhance our comprehension of biological processes over billions of years. This ongoing research is critical to elucidating Earth’s biogeochemical history and the origins of life as we know it.

For more insights into early microbial life and nitrogen isotope research, visit Filmogaz.com.